QUANDO TOGLI UN DENTE SUCCEDE UNA COSA INCREDIBILE… INFATTI QUALCUNO ANCORA NON CI CREDE.

Parlando dell’inserimento ritardato degli impianti un articolo scientifico recita “…questo ritardo, associato al riassorbimento della cresta che segue l’estrazione degli elementi dentari, può causare diversi problemi. L’insufficiente disponibilità di osso per un posizionamento ottimale dell’impianto e l’allungamento dei tempi di terapia sono i due problemi più rilevanti… l’immediato posizionamento degli impianti… può eliminare queste difficoltà”.

 

Cosa ne dici? Ti sembra un messaggio attuale?

In realtà no, è una cacata pazzesca che deriva dall’ignoranza degli aspetti biologici derivanti dall’estrazione dentaria che regnava negli anni novanta e all’inizio degli anni 2000. Lo studio che ho tradotto e riportato sopra è del 1992. La credenza che il posizionamento immediato dell’impianto possa prevenire il processo di riassorbimento era ben radicata nella popolazione odontiatrica quando mi sono laureato nel 2004 ma è stata disintegrata dagli studi di Araujo, Lindhe e Botticelli pubblicati negli anni 2005 e 2006.

Ricordo ancora la prima volta in cui ne ho sentito parlare, era il Premium Day Sweden & Martina di pochi anni dopo. Lo ricordo con chiarezza perché il “paradigm shift” era di portata pazzesca.

Partiamo dal principio, dallo studio di Araujo e Lindhe del 2005:

Quando-togli-un-dente-succede-una-cosa-incredibileAnche se non siamo anatomopatologi credo che entrambi possiamo comprendere le immagini qua sopra. La prima si riferisce ad un alveolo di cane una settima dopo l’estrazione, l’ultima ad un alveolo di cane otto settimane dopo l’estrazione. Questo esperimento dimostra che il processo alveolare SI RIASSORBE, per lo più in orizzontale (ma anche in verticale), e per lo più a carico dell’aspetto vestibolare.

Qualcuno ora sarà furbo e andrà a leggersi l’articolo, o l’avrà già letto e mi dirà:

“Sei un cretino perché in quell’esperimento sono stati aperti lembi a tutto spessore ed è questo ad aver causato il riassorbimento… poi sono cani”.

E io, che sempre mi metto in discussione quando qualcuno mi critica ?, andrò a studiare più a fondo l’argomento per vedere cosa succede all’uomo quando gli togli un dente SENZA SOLLEVARE un lembo; e penso che troverò più o meno questo:

Quando-togli-un-dente-succede-una-cosa-incredibile-incredibile

Ti riassumo. Il volume della cresta alveolare dopo un’estrazione nella zona intermedia del sito edentulo si riassorbe IN MEDIA del 15% in 2 mesi (compatibile con l’immagine di Araujo a 8 settimane, che dici?), del 40% in 6 mesi e del CINQUANTA% in 12 mesi.

“Ma figurati io ho un paziente a cui ho tolto un dente e dopo tot mesi non aveva perso nessun volume”

Caro mio, questa è una stronzata pari pari a quella di chi dice “mia nonna ha fumato 70 anni e non ci è venuto il tummore”.

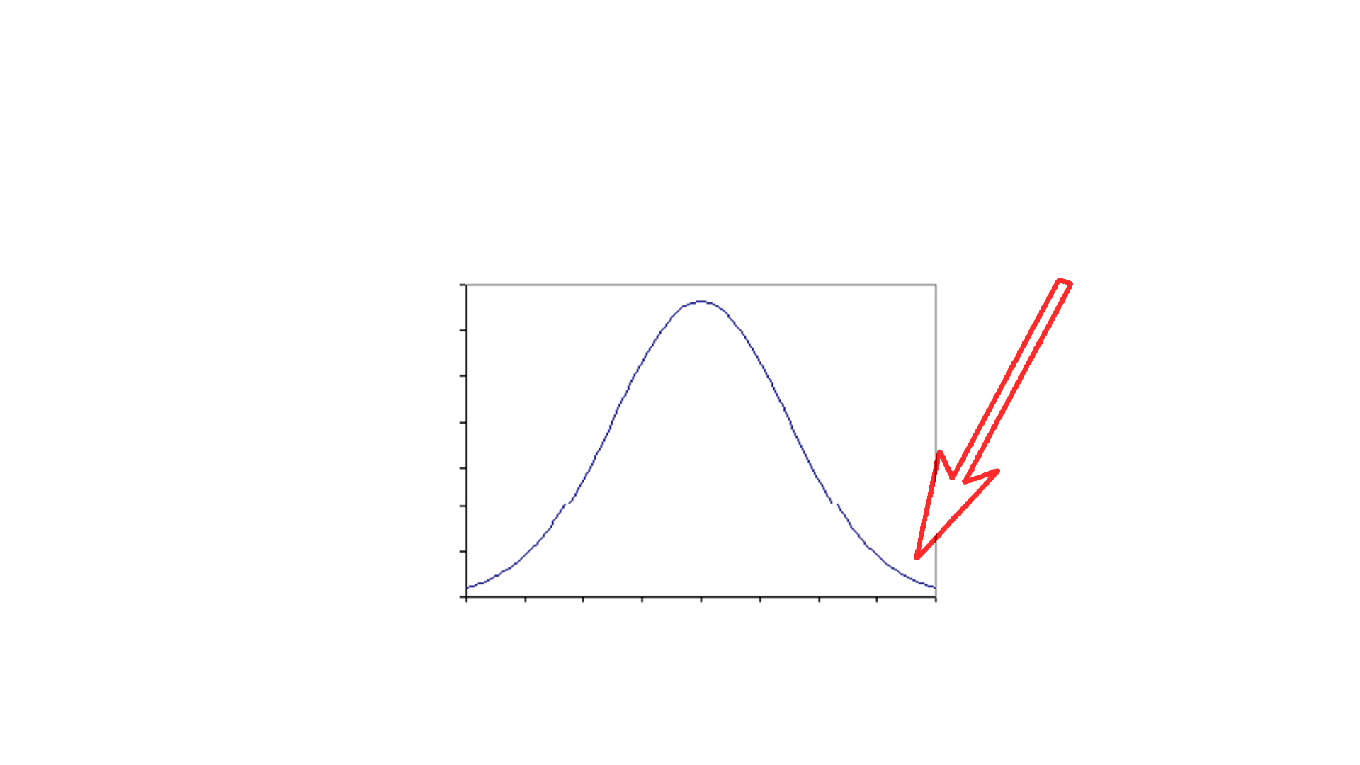
Queste cose hanno una distribuzione statistica NORMALE, che graficamente è una cosa del genere:

grafico

La maggior parte dei casi cascano qui:

Grafico2

E riassorbono il 50% del volume in 12 mesi. Pochi, per fortuna, cascano qui:

Grafico3

E riassorbono molto di più. Infine pochi, per sfortuna, cascano qui:

Grafico4

E riassorbono molto poco. Ovviamente noi da medici accorti dovremo prudentemente prevedere che il nostro paziente cada al centro della curva gaussiana, dove cade la maggior parte dei pazienti quando gli viene tolto un dente.

“Ok, allora io ci pianto subito la vite e sono a posto”

 

Nooooooooooooo!

Guarda cosa ha dimostrato Botticelli nel 2006:

 

botticelli

Le prime due immagini ti mostrano cosa a avviene a due mesi se metti un impianto in un “buco” artificiale fatto in osso guarito e in un alveolo post estrattivo; le ultime due ti mostrano la stessa cosa a quattro mesi. Come puoi vedere l’osso alveolare dopo l’estrazione si riassorbe esattamente come se non ci fosse l’impianto mentre nel caso del “buco” artificiale anche se viene scollato un lembo il riassorbimento è irrilevante!

Ma guarda la cosa che più di tutte mi entusiasma di queste immagini:

Tagliata

Un sottilissimo ed instabile strato di gengiva rimane, chissà perché, “appeso” alla vite di guarigione e alla parte coronale dell’impianto che è ormai tutta fuori dall’osso. In pratica, se tu guardi questo impianto da vestibolare noterai una recessione vestibolare di molto inferiore rispetto a quella che avresti con la sola estrazione perché gli emidesmosomi rimangono appiccicati al titanio. Ma avrai comunque:

  • Una certa recessione
  • Scarsa stabilità del tempo visto lo spessore e la natura del tessuto
  • Perdita di volume vestibolare con conseguente concavità dei tessuti rosa apicali alla corona e ombra scura antiestetica
  • Grigio del titanio che traspare attraverso tessuti così sottili.

In pratica avrai questo:

immagine di copertina + testo

Anche se la ceramica è bellina… il resto è una discreta porcheria non credi?

Il protocollo di gestione degli impianti post-estrattivi in zona estetica è un argomento complesso che ho già trattato ampiamente altrove ma qui vorrei darti qualche suggerimento su come trattare un atrofia post estrattiva già presente. Cioè come trattare il 90% dei casi di implantologia ritardata che ci capitano in studio i modo da compensare quella inevitabile perdita di volume. Diciamo quelli in centro alla curva. Quelli all’inizio della curva li puoi trattare flapless, quelli alla fine richiedono tecniche ben più complesse di aumento del volume osseo.

Considera che qui il dente l’abbiamo tolto noi, senza complicazioni e SENZA LEMBO!

 

aosta1

La tecnica che ti mostro nel video è stata descritta in un recente articolo dalla dottoressa Stefanini ed è estremamente potente e semplice nel trattare queste situazioni. Se poi stai dicendo che “…lì dietro chissenefotte tanto è dietro.” fammi un piacere, non guardare il video perché la pensiamo in modo troppo diverso!

Dacci dentro!

 

9 pensieri su “QUANDO TOGLI UN DENTE SUCCEDE UNA COSA INCREDIBILE… INFATTI QUALCUNO ANCORA NON CI CREDE.

  1. Andrea Grassi

    Ciao Federico,
    come sempre complimenti sia per l’intervento che per la qualità del video !
    Una domanda “tecnica” che tipo di telecamera usi ? su quale braccio? Illuminazione?
    Grazie
    Ciao
    Andrea

    1. Anonimo

      Ciao Andrea, in questo caso la telecamera è una consumer fullhd montata su microscopio Leica. La luce quindi è quella coassiale del micro. Se non uso micro filmo con la blackmagic usando la luce della scialitica.

  2. matteo sinfonico

    Ciao Federico, complimenti per tutto il tuo lavoro. Ho letto l’abstract dell’articolo a cui facevi rirerimento (https://www.ncbi.nlm.nih.gov/pubmed/27560667 è questo?). Volevo sapere che differenze di risultati e/o indicazioni questa tecnica (posizionamento dell’innesto in sede sottoperiostale) può avere rispetto alla più impegnativa tecnica bilaminare che invece prevede uno spessore parziale su cui suturare l’innesto. Grazie mille in anticipo. Matteo

    1. Federico

      Ciao Matteo,
      Il vantaggio è uno solo: la minore difficoltà che comporta un minor tempo di esecuzione.
      Se funziona ugualmente bene e richiede meno tempo nom ho dubbi sulla scelta operativa.
      Considera che questa tecnica è contestuale all’inserimento implantare. Se la faccio a posteriori faccio un lembo a mezzo spessore come una normale tecnica bilaminare di ricopertura radicolare.

  3. Simone Panzeri

    ciao Federico, anche adesso – dopo qualche anno dalla pubblicazione – usi questa tecnica?
    oggi faresti la stessa cosa o eseguiresti una delle tecniche che illustri nel corso alle lez 9, 10, 11, o 13? quale?

    infine che fine fa il connettivo al di sotto del periostio? oppure che fine fa il periostio tra i connettivi?

    grazie mille!

    1. formazione odontoiatrica

      Ciao Simone, assolutamente si. La uso frequentissimamente. Il periostio si riforma al suo posto normalmente (anche se non ho dati istologici da riportarti). Mi è capitato di rientrare chirurgicamente a volte per perimplantiti o altro e non ho notato nulla di diverso dal solito. Magari sull’ onda di questosuggerimento farò uno studio istologico.

Lascia una risposta

L'indirizzo email non verrà pubblicato. I campi obbligatori sono contrassegnati *